gs-500.de  

Zurück   gs-500.de > GS500(E/F) > Elektrik, Elektronik und Beleuchtung

Hinweise

Antwort
 
Themen-Optionen
Alt 16.10.2019, 19:17:04   #1
Fabrice112
Neuer Benutzer
 
Registriert seit: 07.10.2019
Ort: 54441 Trassem
Alter: 31
Beiträge: 3
Baujahr: 1991
Kilometer: 7000
Standard Leidiges Thema LED Blinker

Da ich leider nicht wirklich eine Lösung für mein Problem in den zahllosen Beiträgen rund um die LED Blinker gefunden habe, versuch ichs mal so.

Zum Problem :
LED Blinker vorne + Hinten
Aktuell Original Relais -> Warnblinken

Soweit so gut.

LED Relais besorg mit drei Anschlüssen wie auch das originale. Aber egal wie ichs anschließe zerschießt es mir die 20A Sicherung.

Bilder von den 3 Kabeln am Relais sowie altes und neues Relais angefügt. Wie schließe ich richtig an oder geht es eben nicht so P&P ?


Sorry für die dumme Frage aber stehe irgendwie auf dem Schlauch 🤷*♂️
Miniaturansicht angehängter Grafiken
Klicke auf die Grafik für eine größere Ansicht

Name:	20191016_200037.jpg
Hits:	728
Größe:	58,4 KB
ID:	28950   Klicke auf die Grafik für eine größere Ansicht

Name:	20191016_200047.jpg
Hits:	698
Größe:	68,8 KB
ID:	28951   Klicke auf die Grafik für eine größere Ansicht

Name:	20191016_200057.jpg
Hits:	736
Größe:	81,5 KB
ID:	28952  
Fabrice112 ist offline   Mit Zitat antworten
Alt 16.10.2019, 20:27:18   #2
AmigaHarry
Erfahrener Benutzer
 
Benutzerbild von AmigaHarry
 
Registriert seit: 13.11.2005
Ort: Perchtoldsdorf
Alter: 64
Beiträge: 5.318
Kilometer: 1.1mio
Standard

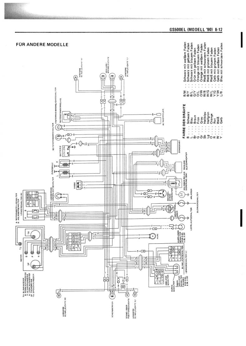
Warscheinlich ist dein neues Relais intern anders beschalten. Miss das Alte durch was es tut und dann das Neue. Anbei Schaltplan.
Miniaturansicht angehängter Grafiken
Klicke auf die Grafik für eine größere Ansicht

Name:	schaltplan_0238.jpg
Hits:	733
Größe:	104,4 KB
ID:	28953  
AmigaHarry ist offline   Mit Zitat antworten
Alt 17.10.2019, 12:46:28   #3
Fabrice112
Neuer Benutzer
 
Registriert seit: 07.10.2019
Ort: 54441 Trassem
Alter: 31
Beiträge: 3
Baujahr: 1991
Kilometer: 7000
Standard

Habs jetzt trotz das ich nich davor gesträubt habe den Kabelbaum zu zerschneiden mit dem Kellermann gemacht und siehe da es funktioniert wie es soll 🤷*♂️
Fabrice112 ist offline   Mit Zitat antworten
Antwort

Lesezeichen


Forumregeln
Es ist dir nicht erlaubt, neue Themen zu verfassen.
Es ist dir nicht erlaubt, auf Beiträge zu antworten.
Es ist dir nicht erlaubt, Anhänge hochzuladen.
Es ist dir nicht erlaubt, deine Beiträge zu bearbeiten.

BB-Code ist an.
Smileys sind an.
[IMG] Code ist aus.
HTML-Code ist aus.

Gehe zu

Ähnliche Themen
Thema Autor Forum Antworten Letzter Beitrag
gs500f Blinker-Spiegel anbauen, alte blinker abbauen xxxgspowerxxx Verkleidungen, Anbauteile und Zubehör 4 19.05.2012 12:05:58
Leidiges Thema...Wert meiner GS Black_Mamba Allgemeines 0 11.05.2010 09:12:16
Leidiges Thema: Lenkeranschlag Walvater Allgemeines 5 03.02.2008 18:38:47
Thema Tüv holger1596 Allgemeines 10 10.04.2007 20:26:34
Bremsscheibe... leidiges Thema Räder, Reifen und Bremsen 15 16.06.2004 13:03:05


Alle Zeitangaben in WEZ +1. Es ist jetzt 07:17:54 Uhr.


Powered by vBulletin® Version 3.8.9 (Deutsch)
Copyright ©2000 - 2026, vBulletin Solutions, Inc.