gs-500.de  

Zurück   gs-500.de > GS500(E/F) > Fehlerdiagnose

Hinweise

Antwort
 
Themen-Optionen
Alt 29.09.2020, 12:27:57   #1
TnT
Neuer Benutzer
 
Registriert seit: 29.09.2020
Ort: Köln
Beiträge: 5
Baujahr: 1998
Kilometer: 47000
Standard Maschine springt nur durch gebrückten Seitenständerschalter an und geht im Gang aus.

Hallo zusammen,

seit 2 Wochen bin ich stolzer Besitzer einer Gs 500E.

Nun zu meinem Problem.. Am Tag nach einer längeren Autobahn fahrt, hab ich mich aufs Bike gesetzt und wollte starten. Nach etwas Orgeln ist die Maschine aus und hat kein Ton mehr von sich gegeben. Mein Erster Verdacht -> Batterie Leer.
Nach aufladen und Funktionscheck, angeschlossen und musste dann ernüchternder weise feststellen, dass sich bis auf die Leerlauf,- und Öldruckleuchte nichts regt.

Dann hab ich mit der Fehlersuche (Sicherungen, Relais etc.) begonnen... Leider erfolglos.

Mein letzter Gedanke, der Seitenständerschalter ist hin. Beim Abklemmen habe ich ihn versehentlich mit dem Seitenschneider durchtrennt und mir nach dem Dilemma gedacht, schnell die Leitungen miteinander verbinden (brücken).

Siehe da.. Maschine springt an, alles Top. Anfangs jedenfalls.

Leider geht Sie nun beim Gangeinlegen direkt aus und nachdem ich einen neuen Seitenständerschalter verbaut habe, bin ich wieder beim genannten Ersten Problem, dass meine Maschine keinen Mucks macht.

Aus dem Schaltplan werde ich mittlerweile auch nicht schlauer.

Ich hoffe das mir jemand von euch weiterhelfen kann, vorab schonmal Danke für jeden Ratschlag!!

Viele Grüße

Torben
TnT ist offline   Mit Zitat antworten
Alt 29.09.2020, 12:54:27   #2
3y3joe
Erfahrener Benutzer
 
Registriert seit: 31.08.2015
Ort: Sinsheim
Beiträge: 894
Baujahr: 1993
Kilometer: 105000
Standard

Hi Torben, stellt Dich doch auch mal vor

Den Schaltplan habe ich auch nicht im Kopf....
Aber wenn sie beim Einlegen des Gangs ausgeht, dann verhält sie sich quasi so, wie wenn der Seitenständer unten wäre...

Da würde ich jetzt , trotz neuem Schalter, an der Stell mal anfangen zu suchen.
Steckerabziehen vom Schalter und manuel brücken.

Gruß

Joe
3y3joe ist offline   Mit Zitat antworten
Alt 29.09.2020, 13:17:37   #3
TnT
Neuer Benutzer
 
Registriert seit: 29.09.2020
Ort: Köln
Beiträge: 5
Baujahr: 1998
Kilometer: 47000
Standard

Hey Joe, dann mach ich das doch mal.

Ich bin 1 Jahr älter als meine Maschine, gelernter Kälteanlagenbauer, wohn seit einem Jahr in Köln, habe seit 3 Wochen meinen Motorradführerschein und fang jetzt das studieren an.

Danke für deinen Tipp, ich werde später nochmal dran gehen und schauen was geht.

Würdest du einen Massefehler ausschließen? Lauf Schaltplan geht nämlich von der Diode aus eine Leitung zur Masse hin.
TnT ist offline   Mit Zitat antworten
Alt 29.09.2020, 13:21:15   #4
der schreiner
Stammtisch Rhein - Ruhr
 
Benutzerbild von der schreiner
 
Registriert seit: 07.07.2014
Ort: Wuppertal
Alter: 57
Beiträge: 613
Baujahr: 92
Kilometer: 25tkm
Standard

Wie mein Vorredner bin ich der selben Meinung. Zusätzlich würde ich auch mal schauen, ob nicht irgendwo ein Fehlkontakt ist. Z.B. blankes Kabel, Fehler beim Anschließen oder anschrauben des Schalters. Vielleicht ist der neue schalte auch Defekt??
__________________
Gruß, vom schreiner !

Du hast im Leben 3 Möglichkeiten:
Nachgeben, Aufgeben oder alles geben
der schreiner ist offline   Mit Zitat antworten
Alt 29.09.2020, 13:21:22   #5
3y3joe
Erfahrener Benutzer
 
Registriert seit: 31.08.2015
Ort: Sinsheim
Beiträge: 894
Baujahr: 1993
Kilometer: 105000
Standard

Hi torben,

ich weiss nicht ob der Schalter ein Öffner oder Schliesser ist.....
wenn geschlossen bedeutet, dass der seitenständer unten ist, dann könnte es durchaus sein, dass das Kabel irgendwo blankgescheuert ist und an Masse liegt, und deine Kleine daher denkt, dass der Seitenständer unten ist.

Mit Vorstellen hatte ich einen kleinen Beitrag in unserem Newbie Thread gemeint
3y3joe ist offline   Mit Zitat antworten
Alt 30.09.2020, 10:56:20   #6
TnT
Neuer Benutzer
 
Registriert seit: 29.09.2020
Ort: Köln
Beiträge: 5
Baujahr: 1998
Kilometer: 47000
Standard

Hey, der Schalter ist ein Schließer.

Wenn ich den überbrücke läuft die Kiste, leider aber nur im Leerlauf.

Das ist ziemlich komisch, vor allem, da sie ja ausgeht beim gangeinlegen obwohl der Schalter gebrückt ist.
Außerdem ist der Seitenständerschalter neu und beim Durchmessen konnte ich kein Problem feststellen. Deswegen sollte er eigentlich auch ohne Brücke laufen.

Die Diode ist auch schon geprüft und die Relais klacken munter.

So langsam bin ich am verzweifeln, hab mir schon sämtliche threads mit ähnlichen Problemen durchgelesen.

Gibt es vielleicht noch einen anderen Ansatz den evtl. übersehen habe?

@joe leider weiß ich nicht wo man den Newbie Thread findet
TnT ist offline   Mit Zitat antworten
Alt 30.09.2020, 11:02:51   #7
Jim Knopf
Erfahrener Benutzer
 
Benutzerbild von Jim Knopf
 
Registriert seit: 06.12.2010
Ort: 74635 Kupferzell
Alter: 58
Beiträge: 7.398
Baujahr: 1989
Kilometer: 33333
Standard

Dann check mal den Kupplungsschalter am Hebel!
__________________
Duracell ist Scheiße
Jim Knopf ist offline   Mit Zitat antworten
Alt 30.09.2020, 11:43:59   #8
3y3joe
Erfahrener Benutzer
 
Registriert seit: 31.08.2015
Ort: Sinsheim
Beiträge: 894
Baujahr: 1993
Kilometer: 105000
Standard

Guter Punkt Jim!

Wenn man jetzt noch weiss was alles Öffner und schliesser sind und ich welchem Schaltzustand die Mühle anspringt undwann nicht, dann kann man den Fehler logisch ermitteln

Meine Kleine hat diese Kupplungsschalter allerdings nicht (Exportmodell?), deswegen hatte ich den nicht auf dem Radar......

Wo bleiben eigentlich die ganzen Elektronikspezialisten hier im Forum, die zu allem was Kluges beisteuern können....
3y3joe ist offline   Mit Zitat antworten
Alt 30.09.2020, 11:59:54   #9
gsmattis
Stammtisch Hamburg
 
Benutzerbild von gsmattis
 
Registriert seit: 16.03.2008
Ort: Extertal
Alter: 37
Beiträge: 8.812
Baujahr: 1999
Kilometer: 158000
Standard

Harry ist nicht so oft online.
__________________
Bandit 1200
TL1000S
weil nur 6 Zylinder Sinn ergeben
gsmattis ist offline   Mit Zitat antworten
Alt 30.09.2020, 12:14:19   #10
3y3joe
Erfahrener Benutzer
 
Registriert seit: 31.08.2015
Ort: Sinsheim
Beiträge: 894
Baujahr: 1993
Kilometer: 105000
Standard

Zitat:
Zitat von gsmattis Beitrag anzeigen
Harry ist nicht so oft online.
Klar doch, bin ich ja auch nicht. Aber Harry hatte ich auch garnicht im Sinn, Harry ist ja hilfsbereit und konstruktiv
3y3joe ist offline   Mit Zitat antworten
Alt 30.09.2020, 13:44:50   #11
AmigaHarry
Erfahrener Benutzer
 
Benutzerbild von AmigaHarry
 
Registriert seit: 13.11.2005
Ort: Perchtoldsdorf
Alter: 64
Beiträge: 5.317
Kilometer: 1.1mio
Standard

Naja, hin und wieder bin ich schon da und lese sogar mit.....hehe!

Da spielen mehrere Komponenten mit. Muss man genau ausmessen wo es hapert.
Schätze, ihr sucht das da:
Miniaturansicht angehängter Grafiken
Klicke auf die Grafik für eine größere Ansicht

Name:	Circuit.jpeg
Hits:	2192
Größe:	39,0 KB
ID:	29797  
AmigaHarry ist offline   Mit Zitat antworten
Alt 30.09.2020, 14:36:35   #12
3y3joe
Erfahrener Benutzer
 
Registriert seit: 31.08.2015
Ort: Sinsheim
Beiträge: 894
Baujahr: 1993
Kilometer: 105000
Standard

Ach und hier ist der link zum Hallo sagen

https://forum.gs-500.de/forumdisplay.php?f=17

Hab ich damals aber am Anfang auch "vergessen"....
3y3joe ist offline   Mit Zitat antworten
Alt 30.09.2020, 16:47:01   #13
snailie
Super-Moderator
 
Benutzerbild von snailie
 
Registriert seit: 05.04.2013
Ort: Wuppertal
Alter: 43
Beiträge: 3.416
Baujahr: 2004
Kilometer: 28300
Standard

Zitat:
Zitat von 3y3joe Beitrag anzeigen
Meine Kleine hat diese Kupplungsschalter allerdings nicht (Exportmodell?), deswegen hatte ich den nicht auf dem Radar......
Nicht zwingend Exportmodell, auch unsere GM51B hat den Kupplungschalter erst seit BJ1997.
__________________
...still out here in the wind and rain ~ I look a little older but I feel no pain...
.::battered but proud::.
~*~
Forumstreffen 2026 - Es sind noch Plätze frei!!!
snailie ist offline   Mit Zitat antworten
Alt 30.09.2020, 17:24:57   #14
TnT
Neuer Benutzer
 
Registriert seit: 29.09.2020
Ort: Köln
Beiträge: 5
Baujahr: 1998
Kilometer: 47000
Standard

Danke für die Tips! Ich hab den Kupplungsschalter jetzt mal gebrückt, leider ohne wirklichen Erfolg.

Die Maschine geht immer noch rasant schnell aus beim Gang einlegen.
Wenn ich sie über den Killschalter lahm lege, ist das Geräusche bis zum Stillstand eher „sanfter“. Bin mir nicht sicher ob das ein Indiz für etwas seien könnte.

Ich werd morgen nochmal die Sicherheitskette in Ruhe mit der Grafik durchgehen und schauen ob mir doch noch etwas auffällt.

Sieht das Relais bei euch auch so verdrahtet aus?

Danke Joe, dann werd ich da mal einen Beitrag verfassen
Miniaturansicht angehängter Grafiken
Klicke auf die Grafik für eine größere Ansicht

Name:	9BEAA5EE-FCF4-47F0-8E5E-A7DCD8859227.jpg
Hits:	2351
Größe:	103,2 KB
ID:	29798  
TnT ist offline   Mit Zitat antworten
Alt 30.09.2020, 18:07:24   #15
gsmattis
Stammtisch Hamburg
 
Benutzerbild von gsmattis
 
Registriert seit: 16.03.2008
Ort: Extertal
Alter: 37
Beiträge: 8.812
Baujahr: 1999
Kilometer: 158000
Standard

Das ist iwas selbstgebasteltes.
__________________
Bandit 1200
TL1000S
weil nur 6 Zylinder Sinn ergeben
gsmattis ist offline   Mit Zitat antworten
Alt 30.09.2020, 18:31:34   #16
AmigaHarry
Erfahrener Benutzer
 
Benutzerbild von AmigaHarry
 
Registriert seit: 13.11.2005
Ort: Perchtoldsdorf
Alter: 64
Beiträge: 5.317
Kilometer: 1.1mio
Standard

Das scheint mir nichteinmal ein Suzuki Originalrelais zu sein.

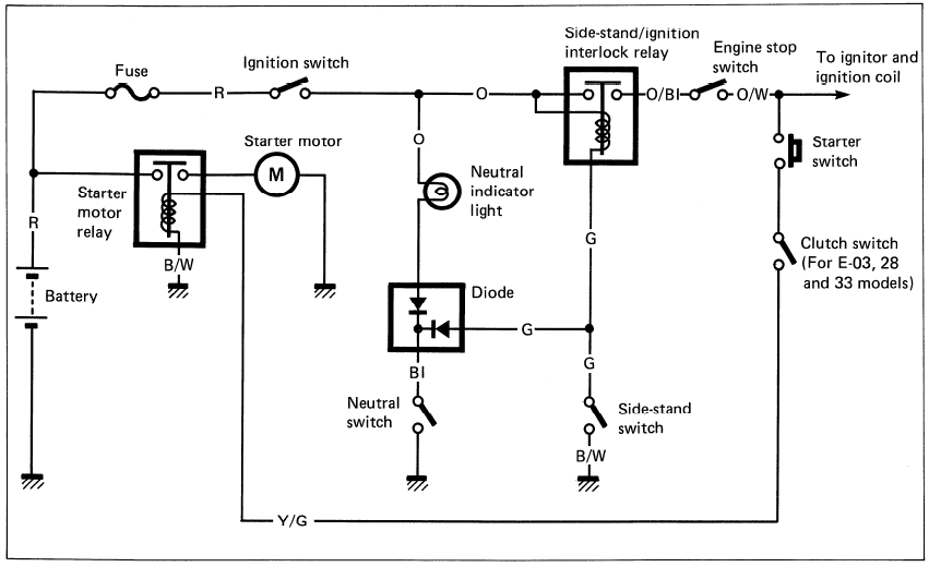
Die Dioden und das Relais bilden folgende Schaltlogik: Die gibt frei, wenn der Neutral eingelegt ist, egal ob Seitenständer draussen ist, bzw. sperrt wenn der Seitenständer draussen ist und der Neutral nicht eingelegt ist.

Wenn ich sie über den Killschalter lahm lege, ist das Geräusche bis zum Stillstand eher „sanfter“. Bin mir nicht sicher ob das ein Indiz für etwas seien könnte.

Nein. Zündunterbrechung ist Zündunterbrechung, egal durch welchen Schalter.
AmigaHarry ist offline   Mit Zitat antworten
Alt 30.09.2020, 23:58:38   #17
berndy
Super-Moderator
 
Benutzerbild von berndy
 
Registriert seit: 16.08.2006
Ort: Schifferstadt/Pfalz
Alter: 63
Beiträge: 10.721
Baujahr: 1995
Kilometer: 66666
Standard

Auch wenn ein Relais anzieht, kann trotzdem der Arbeitskontakt (Lastkontakt) abgebrannt sein.
__________________

Man sollte es so oder so nicht übertreiben.
berndy ist offline   Mit Zitat antworten
Alt 01.10.2020, 13:23:33   #18
seife
Erfahrener Benutzer
 
Registriert seit: 28.06.2014
Ort: 02625
Alter: 55
Beiträge: 826
Baujahr: 1994
Kilometer: 46664
Standard

@AmigaHarry: Der Schaltplan kann so nicht stimen. Wenn der Neutralschalter geschlossen ist würde die Diode direkt zwischen Batterieplus und Masse liegen, und Durchlassrichtung.

Irgendwo habe ich schon mal einen passenderen gepostet, moment, ich suche mal...

Edit: ich finds nicht, also hänge ich ihn hier nochmal an.

Edit2: Ha, doch gefunden: http://forum.gs-500.de/showpost.php?...5&postcount=22
Miniaturansicht angehängter Grafiken
Klicke auf die Grafik für eine größere Ansicht

Name:	gs500_starter.PNG
Hits:	2177
Größe:	53,4 KB
ID:	29805  

Geändert von seife (01.10.2020 um 13:40:05 Uhr)
seife ist offline   Mit Zitat antworten
Alt 01.10.2020, 13:48:20   #19
seife
Erfahrener Benutzer
 
Registriert seit: 28.06.2014
Ort: 02625
Alter: 55
Beiträge: 826
Baujahr: 1994
Kilometer: 46664
Standard

Zitat:
Zitat von AmigaHarry Beitrag anzeigen
Zitat:
Wenn ich sie über den Killschalter lahm lege, ist das Geräusche bis zum Stillstand eher „sanfter“. Bin mir nicht sicher ob das ein Indiz für etwas seien könnte.
Nein. Zündunterbrechung ist Zündunterbrechung, egal durch welchen Schalter.
Vielleicht ist das ja gar keine Zündunterbrechung beim Gangeinlegen, sondern das Getriebe blockiert und würgt den Motor ab? Wobei die gezogene Kupplung ja vor dem Getriebe kommt...
seife ist offline   Mit Zitat antworten
Alt 01.10.2020, 18:41:12   #20
AmigaHarry
Erfahrener Benutzer
 
Benutzerbild von AmigaHarry
 
Registriert seit: 13.11.2005
Ort: Perchtoldsdorf
Alter: 64
Beiträge: 5.317
Kilometer: 1.1mio
Standard

Zitat:
Zitat von seife Beitrag anzeigen
@AmigaHarry: Der Schaltplan kann so nicht stimen. Wenn der Neutralschalter geschlossen ist würde die Diode direkt zwischen Batterieplus und Masse liegen, und Durchlassrichtung.
Schau mal genau: Machen beide dasselbe. Die +-Anbindung der Spule im Seitenständerrelais ist nur schlecht eingezeichnet......
AmigaHarry ist offline   Mit Zitat antworten
Alt 01.10.2020, 20:12:29   #21
seife
Erfahrener Benutzer
 
Registriert seit: 28.06.2014
Ort: 02625
Alter: 55
Beiträge: 826
Baujahr: 1994
Kilometer: 46664
Standard

nein, bei deinem Schaltplan fehlt bei der "liegenden" Diode die Neutrallampe zwischen Diode und Plus
Das gäbe einen Fast-Kurzschluss und die Diode wäre hin.
seife ist offline   Mit Zitat antworten
Alt 01.10.2020, 21:14:48   #22
AmigaHarry
Erfahrener Benutzer
 
Benutzerbild von AmigaHarry
 
Registriert seit: 13.11.2005
Ort: Perchtoldsdorf
Alter: 64
Beiträge: 5.317
Kilometer: 1.1mio
Standard

Ja klar, - ist ja auch nur ein Schaltschema zum Suchen wo es hapern könnte - sollst es ja nicht nachbauen. Geht in erster Linie um die Funktionalität des Relais und das erkennt man.
AmigaHarry ist offline   Mit Zitat antworten
Alt 02.10.2020, 11:51:02   #23
TnT
Neuer Benutzer
 
Registriert seit: 29.09.2020
Ort: Köln
Beiträge: 5
Baujahr: 1998
Kilometer: 47000
Standard

Zitat:
Zitat von seife Beitrag anzeigen
Vielleicht ist das ja gar keine Zündunterbrechung beim Gangeinlegen, sondern das Getriebe blockiert und würgt den Motor ab? Wobei die gezogene Kupplung ja vor dem Getriebe kommt...
Ich werde demnächst mit etwas Verstärkung das Hinterrad in die Luft bringen und nochmal versuchen einen Gang einzulegen.

Außerdem bestell ich jetzt mal einen neuen Satz Relais und eine neue Diode, um sicherzugehen das alles funktioniert.

Beim Seitenständerschalter gehe ich mittlerweile von einem Kabelbruch aus, da mir kein konstanter wert durchgegeben wird. Ich werde den jetzt einfach überbrückt lassen.

Ist es eigentlich möglich die Sicherheitseinrichtungen vollständig zu umgehen und mal einfach gesagt eine Strippe vom Zündschalter->Starter->Motorrelais zu ziehen? Dann könnte ich die Fehlersuche ja enorm eingrenzen.

Danke für die vielen Ratschläge!!
TnT ist offline   Mit Zitat antworten
Alt 02.10.2020, 16:42:45   #24
MrGreen
Benutzer
 
Registriert seit: 11.12.2019
Ort: Mülheim an der Ruhr
Beiträge: 53
Baujahr: 1994
Standard

Bis zum nächsten TÜV kannst du das so machen, dann ist Ende. Mindestens der Seitenständerschalter wird geprüft.
MrGreen ist offline   Mit Zitat antworten
Alt 03.10.2020, 11:17:54   #25
Golfsepp
Benutzer
 
Benutzerbild von Golfsepp
 
Registriert seit: 10.05.2020
Ort: D47877 Anrath
Beiträge: 56
Standard

Hallo Torben!
Zum Probieren welcher Schalter Stress macht kann man sowohl Schalter als auch Kabelverbindungen brücken, jedoch sollte das keine Dauerlösung sein.
Hilft dir aber sicher um deine Problem einem konkreten Bauteil zuzuordnen.

Viel Erfolg

Sepp
Golfsepp ist offline   Mit Zitat antworten
Alt 05.10.2020, 08:17:53   #26
Vinz-Georg
Erfahrener Benutzer
 
Benutzerbild von Vinz-Georg
 
Registriert seit: 06.05.2016
Ort: Potsdam
Alter: 44
Beiträge: 749
Baujahr: 1996
Kilometer: 133000
Standard

Also mit einem gebrückten Seitenständerschalter würde ich nicht rumfahren. Das geht nur bis zur nächsten Linkskurve gut.

Wie oft mir das schon passiert ist das ich den noch ausgeklappt hatte...
Vinz-Georg ist offline   Mit Zitat antworten
Alt 05.10.2020, 18:50:05   #27
gsmattis
Stammtisch Hamburg
 
Benutzerbild von gsmattis
 
Registriert seit: 16.03.2008
Ort: Extertal
Alter: 37
Beiträge: 8.812
Baujahr: 1999
Kilometer: 158000
Standard

Könnte mir nicht passieren, weil es schon zum Automatismus geworden ist. Ich sitze auf, klappe den Ständer ein, mache den Leerlauf rein und starte das Mopped dann.
Wenn man sich gewisse Abläufe angewöhnt, passieren weniger vermeidbare Zwischenfälle.
__________________
Bandit 1200
TL1000S
weil nur 6 Zylinder Sinn ergeben
gsmattis ist offline   Mit Zitat antworten
Alt 06.10.2020, 07:42:01   #28
Vinz-Georg
Erfahrener Benutzer
 
Benutzerbild von Vinz-Georg
 
Registriert seit: 06.05.2016
Ort: Potsdam
Alter: 44
Beiträge: 749
Baujahr: 1996
Kilometer: 133000
Standard

Ja, da hast du recht. Beim starten und losfahren passiert mir das nicht. Es passiert immer dann wenn ich an der Ampel vom Bock steige um den vor mir stehenden Autofahrer darauf hinzuweisen bis zur Haltelinie vorzufahren. Dann wirds vielleicht heute noch grün.

Wenn ich dann wieder auf den Bock steige klappt der Automatismus manchmal nicht und dann wirds grün. *Klack* 1. Gang drin -> Motor aus .
Vinz-Georg ist offline   Mit Zitat antworten
Alt 06.10.2020, 09:45:18   #29
Golfsepp
Benutzer
 
Benutzerbild von Golfsepp
 
Registriert seit: 10.05.2020
Ort: D47877 Anrath
Beiträge: 56
Standard

Hallo!
Genau aus diesem Grund, der Seitenständer birgt eine Gefahr, habe ich an meinem Hauptmoped keinen Seitenständer.
Es gab in unserer Familie mal einen Todesfall wegen ausgeklapptem Seitenständer trotzdem es eines der ersten Modelle mit entsprechendem Schalter war.

Grüße

Sepp
Golfsepp ist offline   Mit Zitat antworten
Alt 06.10.2020, 10:32:51   #30
Thom
Gast
 
Beiträge: n/a
Standard

Zitat:
Zitat von Vinz-Georg Beitrag anzeigen
Es passiert immer dann wenn ich an der Ampel vom Bock steige um den vor mir stehenden Autofahrer darauf hinzuweisen bis zur Haltelinie vorzufahren.
Da würde ich die Aufgabe übernehmen und mich davor stellen...
  Mit Zitat antworten
Alt 27.08.2025, 15:59:59   #31
Auerberger
Benutzer
 
Registriert seit: 26.07.2025
Beiträge: 42
Baujahr: 2000
Kilometer: 12000
Standard

Ich hol den Beitrag mal aus der Versenkung....
Mich beschäftigt folgende Frage:
Darf sich das Motorrad mit ausgeklappten Seitenständer nicht starten lassen, oder muss es beim einlegen des 1.Ganges ausgehen?
Auerberger ist offline   Mit Zitat antworten
Alt 27.08.2025, 16:14:54   #32
berndy
Super-Moderator
 
Benutzerbild von berndy
 
Registriert seit: 16.08.2006
Ort: Schifferstadt/Pfalz
Alter: 63
Beiträge: 10.721
Baujahr: 1995
Kilometer: 66666
Standard

Sollte ausgehen, wenn man einen Gang einlegt bzw. wenn man den Seitenständer ausklappt und ein Gang eingelegt ist.

Sonst kann man den Motor bei Motorrädern, die nur einen Seitenständer haben gar nicht im Stand laufen lassen, z.B. zur Abgasuntersuchung...
__________________

Man sollte es so oder so nicht übertreiben.
berndy ist offline   Mit Zitat antworten
Alt 27.08.2025, 16:16:04   #33
Jim Knopf
Erfahrener Benutzer
 
Benutzerbild von Jim Knopf
 
Registriert seit: 06.12.2010
Ort: 74635 Kupferzell
Alter: 58
Beiträge: 7.398
Baujahr: 1989
Kilometer: 33333
Standard

Nur beim Gang einlegen!
__________________
Duracell ist Scheiße
Jim Knopf ist offline   Mit Zitat antworten
Antwort

Lesezeichen

Stichworte
motor geht aus, seitenständer, seitenständerrelais


Forumregeln
Es ist dir nicht erlaubt, neue Themen zu verfassen.
Es ist dir nicht erlaubt, auf Beiträge zu antworten.
Es ist dir nicht erlaubt, Anhänge hochzuladen.
Es ist dir nicht erlaubt, deine Beiträge zu bearbeiten.

BB-Code ist an.
Smileys sind an.
[IMG] Code ist aus.
HTML-Code ist aus.

Gehe zu

Ähnliche Themen
Thema Autor Forum Antworten Letzter Beitrag
Maschine springt nicht an X3Morgen Fehlerdiagnose 27 29.10.2008 23:05:45
Schon ma im 1 Gang durch die Stadt gefahren? Motor, Getriebe, Kettensatz 41 11.09.2006 13:15:49
Maschine geht beim Gang einlegen immer aus Elektrik, Elektronik und Beleuchtung 6 13.03.2006 20:00:03
1.gang Maschine geht aus Motor, Getriebe, Kettensatz 14 28.04.2005 10:38:15


Alle Zeitangaben in WEZ +1. Es ist jetzt 19:26:43 Uhr.


Powered by vBulletin® Version 3.8.9 (Deutsch)
Copyright ©2000 - 2026, vBulletin Solutions, Inc.