gs-500.de  

Zurück   gs-500.de > GS500(E/F) > Elektrik, Elektronik und Beleuchtung

Hinweise

Antwort
 
Themen-Optionen
Alt 19.10.2009, 19:49:08   #1
Kalectro
Erfahrener Benutzer
 
Benutzerbild von Kalectro
 
Registriert seit: 28.09.2009
Ort: Karlsruhe
Alter: 39
Beiträge: 267
Baujahr: 92
Kilometer: 61000
Standard drehzahlabhängige Beleuchtung

Hallo,
da mir mein Verkäufer eine GS mit kaputter Birne für den Drehzahlmesser verkauft hat ( Schweinerei sowas ) habe ich gedacht, bring ich mal etwas Farbe in die Angelegenheit. Hier meine vorläufige Endlösung.
Die Farbreihenfolge ist blau->grün->gelb->rot->lila->weiß

http://www.youtube.com/watch?v=LezyOOdJ4vI

die Drehzahl detektiere ich direkt aus der Versorgungsspannung, ich brauche also nur die zwei Kontakte wo früher die Birne drin war. Vom Prinzip gilt: Je schneller der Motor dreht, desto höher ist die Frequenz mit der die Lichtmaschine Strom einspeißt. Leider regelt sich die LiMa anscheinend selber runter wenn der Akku voller wird, daher verschieben sich die Übergänge nach einiger Zeit.

Die Idee an der ganzen Sache war ohne auf den Tacho zu schauen zu wissen wann man schalten muss und je nachdem wie spritsparend man fahren will, kann man sich an einer Farbe orientieren

Kritik ist willkommen, aber bitte nicht so streng sein, das war ein 2 Tage Projekt. Es musste schnell gehen, denn seit heute morgen habe ich einen Führerschein
Kalectro ist offline   Mit Zitat antworten
Alt 19.10.2009, 20:17:30   #2
mercilessreaper
Erfahrener Benutzer
 
Benutzerbild von mercilessreaper
 
Registriert seit: 14.05.2009
Ort: Mannheim
Alter: 35
Beiträge: 811
Baujahr: 1994
Standard

ahja, das nenn ich mal Regenbogenpower.
aber eigentlich schaltet man nach Gehör :P
also ich würd mir das nicht einbauen aber is ja ne ganz nette Idee
mercilessreaper ist offline   Mit Zitat antworten
Alt 19.10.2009, 20:39:29   #3
Mouna
Erfahrener Benutzer
 
Benutzerbild von Mouna
 
Registriert seit: 25.08.2009
Ort: Gießen
Beiträge: 162
Standard

ich find das ne super Idee und könnt mir das an meinem Möp auch gut vorstellen...

allerdings in einer anderen Farbreihenfolge
__________________
Verkaufe wegen Motorradwechsel (bei Interesse PN):
- Topcaseträger + Topcase
Mouna ist offline   Mit Zitat antworten
Alt 19.10.2009, 20:40:23   #4
verbali
Erfahrener Benutzer
 
Benutzerbild von verbali
 
Registriert seit: 11.06.2008
Ort: Berlin
Alter: 53
Beiträge: 4.218
Baujahr: 1990
Kilometer: 106000
Standard

ich glaube das würde mich nachts tierisch nerven, und tagsüber wird das zu unauffällig sein
__________________
Sollte sich jemanden an meinen Posts stören, beziehe ich mich in jedem Fall auf §20 STGB
verbali ist offline   Mit Zitat antworten
Alt 19.10.2009, 21:10:57   #5
Bessi085
Benutzer
 
Benutzerbild von Bessi085
 
Registriert seit: 01.06.2009
Ort: bei Münster
Alter: 40
Beiträge: 93
Baujahr: 1994
Kilometer: 30000
Daumen hoch

Ich find die Idee sehr geil - wenn auch eher als Gimmick, denn tatsächlich zur Orientierung fürs Schalten...

Allerdings würd ich dann doch den Tacho "dazuschalten".
__________________
Bessi085 ist offline   Mit Zitat antworten
Alt 19.10.2009, 21:13:52   #6
Kalectro
Erfahrener Benutzer
 
Benutzerbild von Kalectro
 
Registriert seit: 28.09.2009
Ort: Karlsruhe
Alter: 39
Beiträge: 267
Baujahr: 92
Kilometer: 61000
Standard

bin gerade nachts gefahren, stört überhaupt nicht, tagsüber sieht man es genauso schlecht wie die andere Beleuchtung, mir war eben wichtig, dass es nicht so hell ist, dass es stört oder sogar blendet.
Die Farbreihenfolge ist etwas gewöhnungsbedürftig, hat aber den Hintergrund, dass ich die "dunklen Farben" (mit Ausnahme von gelb) zuerst genommen habe. Dunkel ist bei mir alles, was nur eine LED zum Leuchten braucht. Verbaut sind RGB (rot grün blau) LEDs.
Die Farbreihenfolge lässt sich aber auch ohne weiteres umprogrammieren. Es wäre sogar ein sanfter Übergang zwischen den Farben ohne weiteres machbar, aber wie gesagt... es musste schnell gehen
Kalectro ist offline   Mit Zitat antworten
Alt 19.10.2009, 21:26:11   #7
snippy
Erfahrener Benutzer
 
Benutzerbild von snippy
 
Registriert seit: 25.12.2008
Alter: 39
Beiträge: 399
Standard

Wie hast du die Geschichte denn beschaltet?
__________________
snippy ist offline   Mit Zitat antworten
Alt 19.10.2009, 21:40:53   #8
Multiman
Stammtisch Franken
 
Benutzerbild von Multiman
 
Registriert seit: 06.03.2008
Ort: Kronshagen / Mistelgau (bei Bayreuth)
Alter: 38
Beiträge: 1.928
Baujahr: 1992
Standard

der sanfte übergang macht das ganze schon intressanter wobei mir 3-4 farben reichen würden ^^
__________________
GS 500 E KM-Stand Gekauft:39.393 Aktuelle: 57.000
GPX 600 R KM-Stand Gekauft:50.884 Aktuelle: 54.000
Multiman ist offline   Mit Zitat antworten
Alt 19.10.2009, 21:44:25   #9
Kalectro
Erfahrener Benutzer
 
Benutzerbild von Kalectro
 
Registriert seit: 28.09.2009
Ort: Karlsruhe
Alter: 39
Beiträge: 267
Baujahr: 92
Kilometer: 61000
Standard

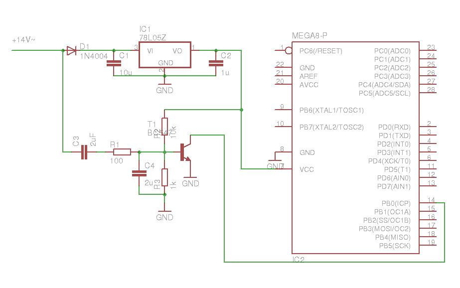
hab mal den halben Schaltplan angehängt, bei den Widerstandswerten bin ich mir nicht mehr 100% sicher, aber von der Größenordnung stimmts.
Was fehlt sind die LEDs, die hängen aber einfach mit MOSFETs an je einem Ausgangspin. Der Controller ist auch viel zu groß, aber der hat gerade im Programmierboard gesteckt

kurze Beschreibung:
die Versorgungsspannung wird hinter eine Diode geglättet und auf 5V geregelt. Die Diode ist notwendig, damit das Signal nicht verloren geht.
Die Versorungsspannung wird über einen Kondensator vom Offset befreit, durch einen einfachen Tiefpass geschickt um unerwünschte Schwingungen herauszufiltern und dann auf die Basis von einem Standarttransistor (BC547) mit Basisvorspannung geführt.
Dieser wirkt jetzt als Schalter und wackelt somit am Pin vom Mikrocontroller, der auf Input mit internem PullUp geschaltet ist.

Kai
Miniaturansicht angehängter Grafiken
Klicke auf die Grafik für eine größere Ansicht

Name:	drehzahlmesser_sch.png
Hits:	795
Größe:	15,5 KB
ID:	6077  
Kalectro ist offline   Mit Zitat antworten
Alt 19.10.2009, 22:33:54   #10
Rocky
Erfahrener Benutzer
 
Benutzerbild von Rocky
 
Registriert seit: 11.01.2008
Ort: Baden
Alter: 58
Beiträge: 3.866
Standard

cool,ein Drehzahlmesser mit Lichtorgel

hübsches video , jedenfalls
Rocky ist offline   Mit Zitat antworten
Alt 19.10.2009, 22:42:23   #11
Kalectro
Erfahrener Benutzer
 
Benutzerbild von Kalectro
 
Registriert seit: 28.09.2009
Ort: Karlsruhe
Alter: 39
Beiträge: 267
Baujahr: 92
Kilometer: 61000
Standard

du darfst die Lichtorgel auf Rädern am 30. gern mal Probefahren
Kalectro ist offline   Mit Zitat antworten
Alt 19.10.2009, 22:55:05   #12
Rocky
Erfahrener Benutzer
 
Benutzerbild von Rocky
 
Registriert seit: 11.01.2008
Ort: Baden
Alter: 58
Beiträge: 3.866
Standard

Du solltest den Tacho auch noch bunt beleuchten aber in einer anderen Reihenfolge damit beide Augen ihren Spaß ham

das Angebot für ne probefahrt mit der orgel nehm ich gerne an , da freu ich mich schon drauf
Rocky ist offline   Mit Zitat antworten
Alt 19.10.2009, 23:16:48   #13
Kalectro
Erfahrener Benutzer
 
Benutzerbild von Kalectro
 
Registriert seit: 28.09.2009
Ort: Karlsruhe
Alter: 39
Beiträge: 267
Baujahr: 92
Kilometer: 61000
Standard

jetzt fehlt nur noch die Lasershow am Heck vom Motorrad, aber das mach ich irgendwann anders, jetzt muss ich erstmal viel viel fahren
Kalectro ist offline   Mit Zitat antworten
Alt 20.10.2009, 08:36:47   #14
Psychorex
Erfahrener Benutzer
 
Registriert seit: 13.09.2009
Beiträge: 167
Standard

Night Rider und sein leuchtendes Mopped
Aber nette Idee
Psychorex ist offline   Mit Zitat antworten
Alt 20.10.2009, 09:22:19   #15
cha0s
Gast
 
Beiträge: n/a
Standard

.oO n mega8 für ein paar leds die übergägnge verschieben sich nicht, durch die spitzen werden nur kleiner weil die spannung der batterie steigt. stell halt T1 n bissel anders ein und 2myF an der basis von t1 is mir auch n bissel viel.

edit: wofür soll c4 überhaupt dienen? der zieht doch nur dein eingangssignal runter

Geändert von cha0s (20.10.2009 um 09:31:36 Uhr)
  Mit Zitat antworten
Alt 20.10.2009, 10:52:53   #16
Kalectro
Erfahrener Benutzer
 
Benutzerbild von Kalectro
 
Registriert seit: 28.09.2009
Ort: Karlsruhe
Alter: 39
Beiträge: 267
Baujahr: 92
Kilometer: 61000
Standard

für nen Tiny13 hätte ich Zeug umstecken müssen und da war ich zu faul zu :P
C4 brauche ich zur Tiefpassfilterung, weil es sonst ständig weiß geleuchtet hat.
Die Einstellung ist schon ok, mit einigermaßen voller Batterie fahre ich im Stadtbereicht maximal bis rot. So war es auch eigentlich geplant

PS: schön dass sich noch einer mit dem Zeug auskennt
Kalectro ist offline   Mit Zitat antworten
Alt 20.10.2009, 18:49:31   #17
berndy
Super-Moderator
 
Benutzerbild von berndy
 
Registriert seit: 16.08.2006
Ort: Schifferstadt/Pfalz
Alter: 63
Beiträge: 10.720
Baujahr: 1995
Kilometer: 66666
Standard

Glückwunsch zum Führerschein.

Ist mal was interessantes.
berndy ist offline   Mit Zitat antworten
Alt 02.01.2010, 22:40:18   #18
bluebiker
Erfahrener Benutzer
 
Benutzerbild von bluebiker
 
Registriert seit: 16.12.2009
Ort: stuttgart
Alter: 33
Beiträge: 221
Baujahr: 1991
Kilometer: 47000
Standard

ich lass den thread jetzt mal wieder "auferstehen"..
hast schon was neues ausprobiert?

ach übrigens die idee find ich echt genial
bluebiker ist offline   Mit Zitat antworten
Alt 07.01.2010, 18:46:00   #19
icumblood
Erfahrener Benutzer
 
Benutzerbild von icumblood
 
Registriert seit: 13.09.2005
Ort: Weilheim / Teck
Alter: 41
Beiträge: 1.875
Baujahr: kp
Kilometer: kp
Standard

Sehr geil Allerdings Muss ich da Verbali Recht geben.
Nachts wird dir das bestimmt "to much" sein.

Btw. Zum "Wissen wann man schalten muss" bracuht man nicht unbedingt einen Drehzahlmesser mit Schaltblitz (wirste aber selber nocht rausfinden , dass du während der fahrt eher selterner auf den Dzm schaust )


Aber die Idee und die Umsetzung, finde ich wirklich sehr geschmeidig.
__________________
...Wird es Nass
- - > . < - -
^
|
*Klick*
icumblood ist offline   Mit Zitat antworten
Alt 07.01.2010, 20:45:26   #20
cha0s
Gast
 
Beiträge: n/a
Standard

Zitat:
Zitat von Kalectro Beitrag anzeigen
die Drehzahl detektiere ich direkt aus der Versorgungsspannung.......C4 brauche ich zur Tiefpassfilterung, weil es sonst ständig weiß geleuchtet hat.
schnall ich nich. ohne den c4 würde t1 doch sauberere signale rausgeben. bin grad zu faul ins datasheet zu gucken, watt für ne triggerschwelle braucht der timer denn? ich würd versuchen den timereingang dc- frei zu machen, dann bekommste sicher bessere ergebnisse.
  Mit Zitat antworten
Alt 09.01.2010, 22:40:53   #21
Kalectro
Erfahrener Benutzer
 
Benutzerbild von Kalectro
 
Registriert seit: 28.09.2009
Ort: Karlsruhe
Alter: 39
Beiträge: 267
Baujahr: 92
Kilometer: 61000
Standard

@bluebiker: Ich habe noch nichts neues versucht, weil es immernoch funktioniert und du weißt ja... never change a running system

@icumblood: es ist eher tagsüber "too little", nachts blendet es nicht, aber leuchtet schön

@chaos: Da ich das Signal nicht messen konnte, sondern einfach ins Blaue geraten habe, gehe ich davon aus, dass auf der Versorgungsspannung einfach zu viele Peaks waren und der Controller die alle erkannt hat. Um das zu verhindern, habe ich mit dem C4 das Signal Tiefpass gefiltert, dahinter kommen dann nur noch realistische Signale raus, also welche, die auch tatsächlich von der LiMa kommen können. Den DC Offset brauche ich um den Transistor in den Arbeitsbereich zu bekommen, der schaltet ja erst ab 0,7V und so stark schwankt die Spannung auch wieder nicht
__________________
Kalectro ist offline   Mit Zitat antworten
Alt 09.01.2010, 22:48:19   #22
Kalectro
Erfahrener Benutzer
 
Benutzerbild von Kalectro
 
Registriert seit: 28.09.2009
Ort: Karlsruhe
Alter: 39
Beiträge: 267
Baujahr: 92
Kilometer: 61000
Standard

Doppelpost
__________________
Kalectro ist offline   Mit Zitat antworten
Alt 10.01.2010, 17:20:37   #23
cha0s
Gast
 
Beiträge: n/a
Standard

Zitat:
Zitat von Kalectro Beitrag anzeigen
..... dass auf der Versorgungsspannung einfach zu viele Peaks ........mit dem C4 das Signal Tiefpass gefiltert, ......... Den DC Offset brauche ich um den Transistor in den Arbeitsbereich zu bekommen, de......
gerade weil die versorgungsspannung zu viele peaks hat, sollte/muß gerade hier ein tiefpassfilter mit nem lc statt rc- glied verwendet werden, den grund kannst du dir selber ausRECHNEN. die grenzfrequenzen sind ja bekannt. ich würde empfehelen, das eingangssignal der transistorstufe per C zu entkoppeln, per RC zu filtern, und das ganze hinter den filtern möglichst auf ttl-pegel zu kriegen. so wie deine schaltung aussieht, hast du kein sauberes signal am timer anliegen.
  Mit Zitat antworten
Alt 10.01.2010, 19:39:56   #24
bluebiker
Erfahrener Benutzer
 
Benutzerbild von bluebiker
 
Registriert seit: 16.12.2009
Ort: stuttgart
Alter: 33
Beiträge: 221
Baujahr: 1991
Kilometer: 47000
Standard

darf ich mal fragen vorher ihr, dass alles wisst?
muss man dafür studieren?
ich würd sowas auch mal gern können/lernen, aber "einsteiger elektronik bausätze" und das übliche schulwissen reichen dafür leider nicht :/
bluebiker ist offline   Mit Zitat antworten
Alt 10.01.2010, 19:55:05   #25
Kalectro
Erfahrener Benutzer
 
Benutzerbild von Kalectro
 
Registriert seit: 28.09.2009
Ort: Karlsruhe
Alter: 39
Beiträge: 267
Baujahr: 92
Kilometer: 61000
Standard

der RC Filter ist ja auch berechnet und ob ich LC oder RC nehme ist doch recht egal und da ich keine Spulen vorrätig habe, wurde es eben RC
C3 ist doch dafür da um das Signal zu entkoppeln, danach die Filterung und dann der Transistor mit Basisvorspannung. Das ist doch genauso wie du schreibst, ich glaub wir reden einfach aneinander vorbei, aber es tut ja...

@bluebiker: ich studiere E-Technik, aber das hat bisher noch nicht so viel gebracht und mit dem Wissen aus dem Studium könnte man so eine Schaltung auch nicht aufbauen und programmieren. Das muss man sich schon selbst beibringen
__________________
Kalectro ist offline   Mit Zitat antworten
Alt 10.01.2010, 20:54:58   #26
cha0s
Gast
 
Beiträge: n/a
Standard

Zitat:
Zitat von bluebiker Beitrag anzeigen
darf ich mal fragen vorher ihr, dass alles wisst?
muss man dafür studieren?
ausbildung zum elektroniker, funkamateur, interesse
  Mit Zitat antworten
Antwort

Lesezeichen


Forumregeln
Es ist dir nicht erlaubt, neue Themen zu verfassen.
Es ist dir nicht erlaubt, auf Beiträge zu antworten.
Es ist dir nicht erlaubt, Anhänge hochzuladen.
Es ist dir nicht erlaubt, deine Beiträge zu bearbeiten.

BB-Code ist an.
Smileys sind an.
[IMG] Code ist aus.
HTML-Code ist aus.

Gehe zu

Ähnliche Themen
Thema Autor Forum Antworten Letzter Beitrag
Hilfe bei beleuchtung! KleinerMeister Technik 8 08.06.2024 16:28:43
Tacho Beleuchtung! Verkleidungen, Anbauteile und Zubehör 7 13.07.2012 19:16:03
legal? seitliche beleuchtung xxmaxl TÜV, ABE, Gutachten, ... 3 18.02.2009 20:14:27
Sigma MC8 und Beleuchtung von Polo? Björn Verkleidungen, Anbauteile und Zubehör 2 03.12.2007 20:39:38
drehzahlabhängige Blinkfrequenz. Warum ??? Drunken Master Elektrik, Elektronik und Beleuchtung 43 16.10.2005 18:40:54


Alle Zeitangaben in WEZ +1. Es ist jetzt 09:54:48 Uhr.


Powered by vBulletin® Version 3.8.9 (Deutsch)
Copyright ©2000 - 2026, vBulletin Solutions, Inc.